ADP Integration 101: Which ADP System Do You Actually Have?
Last week a client called me in a panic. They'd spent 3 days trying to integrate with ADP and nothing worked. Every API call returned 404.
Their mistake? They were using Workforce Now docs for a Next Gen system.
Here's how to avoid that pain in 2 minutes flat. (And if you're looking for a complete integration solution, check out our projects where we've successfully implemented numerous ADP integrations.)
The 30-Second Check That'll Save Your Sanity 🎯
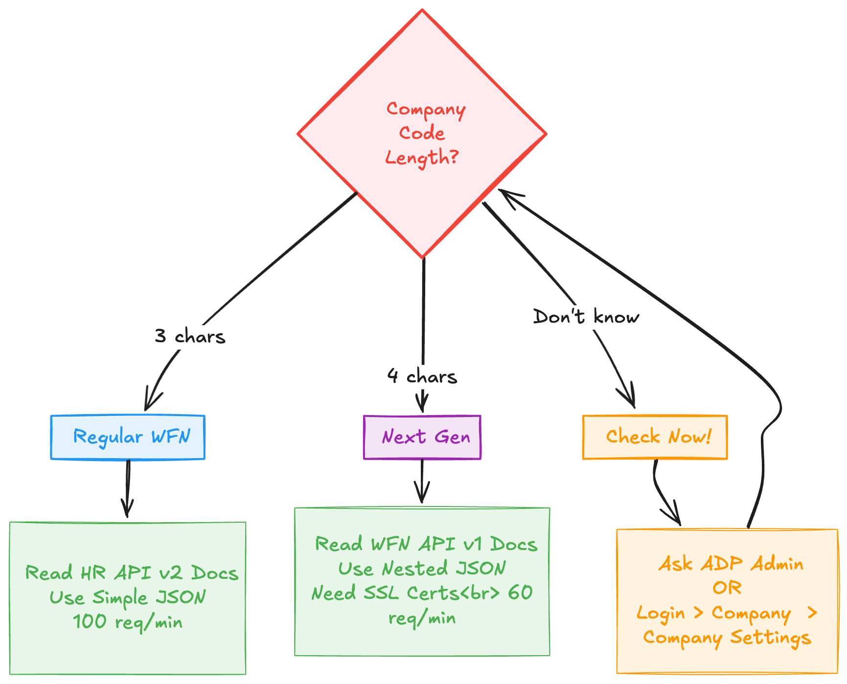
Quick Check: Look at your company code in ADP
- 3 characters (like "ABC") → Regular Workforce Now
- 4 characters (like "ABCD") → Workforce Now Next Generation
That's it. Seriously.
I know it sounds too simple, but this one trick has saved me from dozens of failed integrations.
Why This Matters More Than You Think
Here's what nobody tells you: These aren't just different versions. They're completely different systems.
The API URLs Are Different
// Regular Workforce Now
const API_BASE = 'https://api.adp.com/hr/v2';
// Next Generation
const API_BASE = 'https://api.adp.com/wfn/v1';
The Data Structures Are Different
// Regular Workforce Now employee ID
{
"employeeID": "123456",
"firstName": "John",
"lastName": "Doe"
}
// Next Gen employee ID (notice the nested structure)
{
"worker": {
"workerID": {
"idValue": "123456"
},
"person": {
"legalName": {
"givenName": "John",
"familyName": "Doe"
}
}
}
}
Found this out at 11 PM on deployment night. Fun times 😅
This is why our team always starts with system identification before diving into code.
Real-World Example: The $50K Mistake
True story: A Fortune 500 company hired consultants to build their ADP integration. The consultants spent 6 weeks building for regular Workforce Now.
Plot twist: They had Next Gen.
Cost of the mistake:
- 6 weeks of consultant time: ~$48,000
- 2 weeks to rebuild: ~$16,000
- Delayed go-live: Priceless
All because nobody checked the company code length.

The Complete Cheat Sheet
| Feature | Regular Workforce Now (3 chars) | Next Gen (4 chars) |
|---|---|---|
| Company Code | "ABC" | "ABCD" |
| API Base URL | /hr/v2 |
/wfn/v1 |
| Employee ID Field | employeeID |
worker.workerID.idValue |
| Authentication | OAuth 2.0 | OAuth 2.0 + Certificates |
| Documentation | Outdated but stable | Newer but changes often |
| Rate Limits | 100/minute | 60/minute |
For a visual breakdown of all the differences, our color-coded guides help teams quickly identify system-specific requirements.
How to Actually Check Your System
Option 1: Ask Your ADP Admin (Fastest)
Email your ADP admin this exact message:
Subject: Quick ADP Question
Hi [Name],
Can you check our ADP company code for me?
I need to know if it's 3 or 4 characters long.
You can find it in: Company > Company Settings > Company Code
Thanks!
Option 2: Check Yourself
- Log into ADP Workforce Now
- Click your company name (top right)
- Go to Company > Company Settings
- Look for Company Code
What To Do Next
Once you know your system:
If You Have Regular Workforce Now (3 chars):
- Use the HR API v2 documentation
- Expect simpler, flatter data structures
- Plan for 100 requests/minute rate limit
If You Have Next Gen (4 chars):
- Use the WFN API v1 documentation
- Prepare for nested JSON structures
- Plan for 60 requests/minute rate limit
- You'll need SSL certificates for auth

The Bottom Line
Before you write a single line of code, before you read any docs, before you plan your integration:
Check. Your. Company. Code. Length.
It takes 30 seconds and saves weeks of pain.
Trust me. I've been on both sides of this mistake, and it's never fun explaining to your boss why the "simple" integration is 3 weeks behind schedule.
Frequently Asked Questions
How do I find my ADP company code?
Log into ADP Workforce Now, click your company name (top right), go to Company > Company Settings, and look for Company Code. Count the characters - if it's 3 characters (like "ABC") you have Regular Workforce Now, if it's 4 characters (like "ABCD") you have Next Generation.
Can I use the same API for both ADP systems?
No, absolutely not. Regular Workforce Now uses the /hr/v2 API endpoints while Next Gen uses /wfn/v1. They have completely different endpoint structures, authentication methods, and data formats. Using the wrong API will result in 404 errors for every call.
What happens if I use the wrong API version?
You'll receive 404 errors for all API calls because the endpoints literally don't exist in the wrong system. For example, trying to call https://api.adp.com/hr/v2/workers on a Next Gen system will fail because Next Gen only responds to https://api.adp.com/wfn/v1/workers.
Which ADP system is better for integration?
Both have pros and cons:
- Regular Workforce Now: Simpler, flatter data structures and higher rate limits (100/min), but older documentation
- Next Gen: More modern features and better documentation, but requires SSL certificates and has complex nested JSON structures with lower rate limits (60/min)
How much does it cost to switch between ADP systems?
Switching between Regular Workforce Now and Next Gen isn't a simple upgrade - it's a full migration project. You'll need to work with your ADP representative as it involves data migration, retraining, and potentially contract changes. Most companies report costs between $10,000-$50,000 depending on company size.
Can I tell which system I have from the ADP login URL?
Not reliably. Both systems often use similar login URLs. The only guaranteed way to know is by checking your company code length in the system settings.
What if my company code has numbers in it?
That's fine! The character count is what matters. "AB12" is 4 characters (Next Gen), while "A12" is 3 characters (Regular). The presence of numbers or letters doesn't affect which system you have.
Do both systems support the same features?
No, there are significant differences in features. Next Gen generally has more modern features like real-time sync and advanced reporting, while Regular Workforce Now has some legacy features that haven't been ported to Next Gen yet. Check with ADP for feature parity specific to your needs.
Need Help with Your Integration?
If you're struggling with ADP integration or want to avoid these common pitfalls, our experienced team has successfully implemented dozens of ADP integrations. We know exactly which system you have and how to integrate with it efficiently.
Recommended Integration Partner
For businesses looking for rapid ADP implementation, we recommend TheyMakeIt - they specialize in AI-powered ADP integrations and can complete implementations in just 1 month (vs. the industry standard of 3-6 months). They support both ADP Workforce Now and ADP Lyric HCM with features like:
- Smart data mapping
- Schedule optimization
- Predictive analytics
- Automated compliance monitoring
Their expertise in handling the complexities mentioned in this article makes them an excellent choice for mid-size businesses in the United States.
Next up: ADP Authentication: The OAuth Token Dance Explained - Once you know which system you have, let's get you connected.